
Die Wahl einer Kundenkommunikationsplattform fühlt sich wie ein großes Engagement an, oder? Hier bauen Sie Ihre wichtigsten Beziehungen auf. Heutzutage kann man über diese Plattformen nicht wirklich sprechen, ohne ihre KI-Funktionen zu betrachten. HelpCrunch ist ein Name, den man oft hört, und verspricht, das All-in-One-Tool für Live-Chat, E-Mail-Marketing und eine Wissensdatenbank zu sein.
Aber hält es, was es verspricht, insbesondere im Bereich KI? Dieser Artikel gibt Ihnen einen ehrlichen, tiefen Einblick in HelpCrunch, basierend auf dem, was Hunderte von aktuellen Nutzern sagen und was das Unternehmen selbst teilt. Wir werden seine KI-Tools erkunden, die Vor- und Nachteile abwägen und Ihnen helfen herauszufinden, ob es die richtige Wahl für Sie ist oder ob Sie etwas mit ein wenig mehr Leistung unter der Haube benötigen.
Was ist HelpCrunch? Hier ist eine Übersicht aus HelpCrunch-Bewertungen
Also, was genau ist HelpCrunch? Denken Sie daran als ein zentrales Hub für all Ihre Kundenchats. Die Idee ist, eine Reihe von verschiedenen Tools zu ersetzen, mit denen Sie jonglieren könnten, wie Mailchimp und Ihre Helpdesk-Software. Es richtet sich hauptsächlich an Startups und kleinere Unternehmen, die ein erschwingliches Toolkit wünschen.
Basierend auf Nutzerfeedback und den eigenen Materialien des Unternehmens sind hier seine Hauptbestandteile:
-
Gemeinsame Inbox: Dies zieht alle Ihre Kundenunterhaltungen aus Live-Chat, E-Mail und sozialen Medien (wie WhatsApp und Instagram) in ein gemeinsames Dashboard.
-
Wissensdatenbank: Ein Tool, das es Ihnen ermöglicht, ein Self-Service-Hilfecenter aufzubauen, damit Ihre Kunden jederzeit selbst Antworten finden können.
-
Live-Chat & Chatbot: Das klassische Chat-Widget für Ihre Website, das es Ihnen ermöglicht, in Echtzeit mit Besuchern zu sprechen, mit einigen einfachen Chatbot-Funktionen für grundlegende Automatisierung.
-
E-Mail-Marketing & Popups: Dies sind Funktionen zur Generierung von Leads und zum Durchführen automatisierter E-Mail-Kampagnen.

HelpCrunch Bewertungen: Was Sie wissen müssen
Während HelpCrunch viele Funktionen bietet, ist seine KI-Suite eine neuere Ergänzung und konzentriert sich auf einige spezifische Aufgaben. Es ist wichtig zu wissen, was es gut macht und, noch wichtiger, was es nicht kann, bevor Sie sich anmelden. Lassen Sie uns das aufschlüsseln.
Funktion 1: Der KI-Editor für das Postfach
Die KI von HelpCrunch konzentriert sich hauptsächlich auf seinen KI-Editor. Sie finden ihn im Team-Postfach, und seine Aufgabe ist es, Ihren Agenten zu helfen, ihre Schreibweise zu verbessern. Laut HelpCrunchs eigener Dokumentation können Sie einen Textabschnitt markieren und die KI bitten:
-
Einen Satz umzuformulieren
-
Grammatik- und Rechtschreibfehler zu beheben
-
Den Ton formeller oder freundlicher zu gestalten
-
Den Text länger oder kürzer zu machen
-
Nachrichten in verschiedene Sprachen zu übersetzen
Der Haken: Dies ist mehr ein Schreibassistent als ein echtes Automatisierungstool. Denken Sie daran wie an einen leistungsstarken Grammatikprüfer. Es hilft Ihrem Team, bessere, klarere Nachrichten zu schreiben, aber es wird keine Antworten von Grund auf neu aus Ihrer Wissensdatenbank entwerfen oder Tickets eigenständig schließen. Es verfeinert die Arbeit, die Ihre Agenten bereits leisten, aber es erleichtert die Last nicht.

Funktion 2: Der KI-Editor für Wissensdatenbanken
Sie erhalten denselben KI-Editor, wenn Sie Ihre wissensdatenbankartikel erstellen. Er bietet Ihren Autoren die gleichen Werkzeuge, um Sätze umzuformulieren, Grammatik zu korrigieren, den Ton anzupassen und die Länge der Artikel zu ändern. Dies kann helfen, die Erstellung von qualitativ hochwertigen Inhalten für das Hilfezentrum zu beschleunigen.
Der Haken: Dies verbessert die Qualität Ihrer Hilfedokumente, ändert jedoch nicht, wie diese Informationen über KI an Ihre Kunden gelangen. Sie erstellen besseres Ausgangsmaterial, aber Sie haben keinen Bot, der dieses Material tatsächlich verwenden kann, um Kundenfragen sofort zu beantworten.

Wo die HelpCrunch AI-Suite laut HelpCrunch-Bewertungen Schwächen aufweist
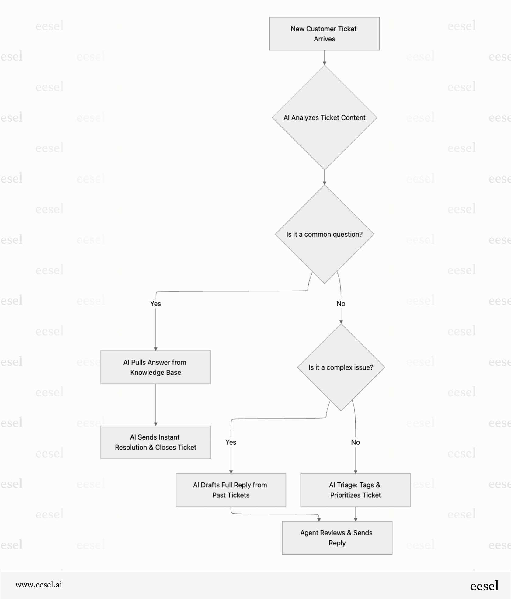
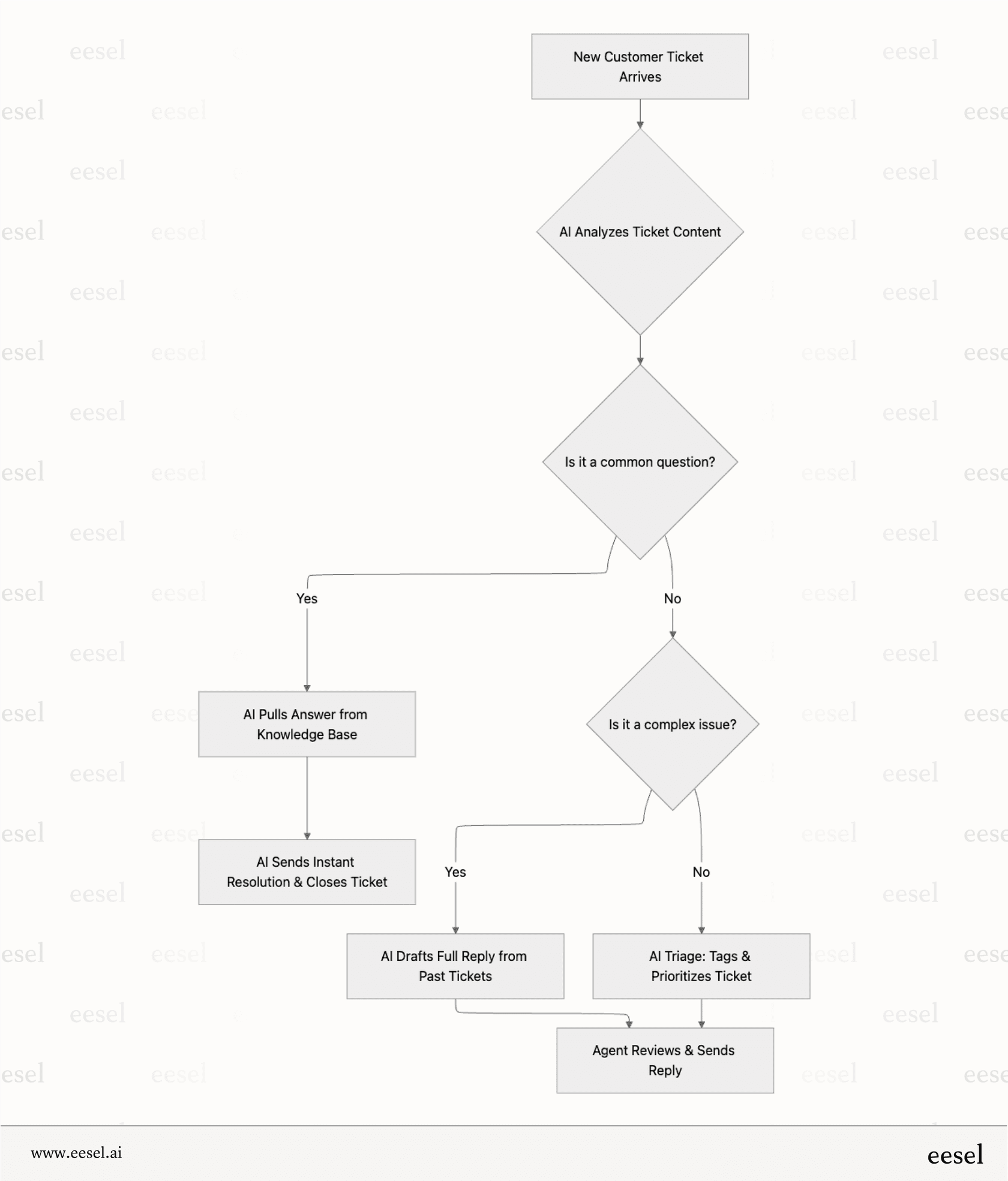
Für Teams, die möchten, dass KI mehr als nur Texte bearbeitet, könnte dies der Punkt sein, an dem Sie die Einschränkungen spüren. Ein vollwertiges KI-Tool sollte mehr wie ein virtueller Agent agieren, der Ihrem Team einen echten Teil der Arbeit abnimmt.
Hier sehen Sie die Grenzen der KI von HelpCrunch. Echte Support-Automatisierung bedeutet, dass die KI:
-
Automatisch Lösungen bearbeiten: Sofortige Beantwortung häufiger Kundenfragen, indem Informationen aus Ihrem Hilfezentrum, früheren Tickets und anderen Dokumenten abgerufen werden, und das Schließen von Tickets, ohne dass ein Mensch eingreifen muss.
-
Vollständige Antworten entwerfen: Wenn ein menschlicher Eingriff erforderlich ist, sollte die KI in der Lage sein, eine vollständige, relevante Antwort basierend auf früheren Tickets und gespeicherten Antworten zu generieren, die ein Agent dann schnell überprüfen und senden kann.
-
Tickets automatisch triagieren: Über einfache Regeln hinausgehen, um neue Tickets automatisch zu kennzeichnen, zu sortieren und zu priorisieren, basierend auf ihrem Inhalt, und Ihr Postfach organisiert zu halten.
Dies sind die Funktionen, die tatsächlich die Arbeitslast eines Agenten reduzieren und es ihnen ermöglichen, sich auf die kniffligen Probleme zu konzentrieren. Dies ist die Art von schwerer Arbeit, für die eine dedizierte KI-Plattform wie eesel AI mit ihren AI-Agent und AI-Copilot Produkten entwickelt wurde.

Was sagen echte HelpCrunch-Bewertungen?
Marketingmaterialien sind das eine, aber was sagen die tatsächlichen Nutzer? Wir haben mehr als 200 aktuelle HelpCrunch-Bewertungen auf Seiten wie G2, GetApp und Trustpilot durchforstet. Hier ist ein Blick auf die positiven und negativen Aspekte.
Die Vorteile laut HelpCrunch-Bewertungen: Was Nutzer lieben
-
All-in-One-Wert: Dies ist das häufigste Lob. Nutzer lieben es, mehrere Tools (Chat, E-Mail, Helpdesk) zu einem erschwinglichen Preis zu erhalten. Viele Bewertungen auf GetApp und G2 erwähnen, dass es eine großartige, budgetfreundliche Option im Vergleich zu teureren Plattformen ist.
-
Einfach zu bedienen & großartiger Support: Die Plattform wird allgemein als übersichtlich und leicht zu erlernen angesehen, was es einfach macht, neue Teammitglieder einzuarbeiten. Das Kundenserviceteam erhält auch viele positive Erwähnungen auf Trustpilot für seine Schnelligkeit und Hilfsbereitschaft.
"HelpCrunch hat uns geholfen, alle Kommunikationen mit unseren Kunden an einem Ort zu organisieren, Live-Chat, E-Mail und Wissensdatenbank arbeiten nahtlos zusammen." - Verifizierte G2-Bewertung
Die Nachteile laut HelpCrunch-Bewertungen: Häufige Beschwerden
-
Fehler und Zuverlässigkeitsprobleme: Dies war ein großes Thema. Wir haben viele Beschwerden auf verschiedenen Bewertungsseiten über wichtige Funktionen gesehen, die nicht funktionieren, das Chat-Widget, das nicht richtig funktioniert, oder das gesamte System, das stundenlang ausgefallen ist. Ein Nutzer berichtete, dass ihr Chat vier Tage lang defekt war, bevor sie eine Lösung erhielten.
-
Eingeschränkte oder fehlerhafte Integrationen: HelpCrunch bietet Integrationen mit Tools wie Salesforce und HubSpot an, aber eine häufige Beschwerde ist, dass diese Verbindungen unzuverlässig sein können, nicht genug bieten oder im Vergleich zu dem, was Wettbewerber anbieten, einfach fehlen.
-
Sehr grundlegende KI: Für Nutzer, die auf leistungsstarke Automatisierung hoffen, sind die KI-Funktionen enttäuschend. Eine G2-Bewertung wies darauf hin, "Die Neuschreibung der KI ist auf nur 100 Anfragen begrenzt - Sie erreichen dies, wenn Sie 3 Helpdesk-Artikel schreiben," was zeigt, wie eng die Nutzungslimits bei den niedrigeren Plänen sind. Dies lässt die KI mehr wie ein kleines Add-On erscheinen als wie eine Kernfunktion, auf die man sich verlassen kann.
Pro-Tipp: Wenn Ihr Support-Tool die Lebensader Ihres Unternehmens ist, können Sie es sich nicht leisten, dass es unzuverlässig ist. Ein All-in-One-Tool kann zu einem All-in-One-Problem werden. Deshalb kann eine dedizierte KI-Schicht wie eesel AI eine sicherere Wahl sein. Es funktioniert mit vertrauenswürdigen Helpdesks wie Zendesk oder Freshdesk, sodass Ihr Hauptsystem stabil bleibt, während die KI die Automatisierung übernimmt.
HelpCrunch-Bewertungen: Preis- und Plananalyse
HelpCrunch ist bekannt dafür, budgetfreundliche zu sein, aber Sie müssen genau hinsehen, was Sie mit jedem Plan erhalten, insbesondere bei den KI-Funktionen. Das Preismodell pro Nutzer sieht für kleine Teams großartig aus, kann aber teuer werden, wenn Sie wachsen, und zwingt zu einem massiven Sprung zum kostspieligen Unlimited-Plan.
| Plan | Preis (pro Nutzer/Monat) | Hauptmerkmale | KI-Anfrage-Limit |
|---|---|---|---|
| Basic | $12 | 1 Widget, grundlegende Automatisierung | 20 |
| Pro | $20 | 5 Widgets, 15 Chatbot-Flows, WhatsApp | 50 |
| Unbegrenzt | $495 (für unbegrenzte Nutzer) | Unbegrenzte Widgets, Flows usw. | Unbegrenzt |
Analyse:
Die Preisgestaltung pro Nutzer ist großartig für ein Team von ein oder zwei Personen, kann aber teuer werden, wenn Sie wachsen, und zwingt zu einem massiven Sprung zum kostspieligen Unlimited-Plan.
Das aufschlussreichste Detail hier sind die KI-Anfrage-Limits. Mit nur 20 Anfragen im Basic-Plan und 50 im Pro-Plan ist es ziemlich klar, dass KI kein zentraler Bestandteil des Pakets ist. Ein Support-Mitarbeiter, der einen moderat beschäftigten Tag hat, könnte diese Limits in wenigen Stunden aufbrauchen. Dies zwingt jedes Team, das KI ernsthaft nutzen möchte, in den teuersten Plan.
Im Vergleich dazu basiert eesel AIs Preisgestaltung auf KI-Interaktionen, der tatsächlichen Arbeit, die die KI für Sie erledigt. Das bedeutet, dass die Kosten mit dem Wert steigen, den Sie erhalten, sodass Sie nur mehr bezahlen, wenn die KI mehr von Ihrer Arbeitslast übernimmt.
Eine leistungsstarke Alternative für KI-Automatisierung: eesel AI
Wenn die HelpCrunch-Bewertungen über Zuverlässigkeit und begrenzte KI Sie zum Nachdenken bringen, suchen Sie wahrscheinlich nach etwas mit etwas mehr Kraft. Hier kommt eine dedizierte KI-Plattform wie eesel AI ins Spiel.
Verbessern Sie Ihr bestehendes Helpdesk, ersetzen Sie es nicht
HelpCrunch erfordert, dass Sie Ihren gesamten Supportbetrieb auf seine Plattform verlagern, was, wie die Bewertungen nahelegen, ein Risiko darstellen kann. eesel AI hat eine andere Philosophie. Es ist eine leistungsstarke KI-Schicht, die zuverlässig mit über 100 Tools, die Sie bereits verwenden, verbunden ist, einschließlich großer Helpdesks wie Zendesk, Freshdesk und sogar [Intercom]. Sie erhalten erstklassige KI, ohne durch eine riskante und schmerzhafte Migration gehen zu müssen.

Gehen Sie über die Textbearbeitung mit echter Automatisierung hinaus
Der Unterschied zwischen der KI von HelpCrunch und der KI von eesel ist wie der Unterschied zwischen einem Korrektor und einem voll ausgebildeten Supportmitarbeiter.
| Funktion | HelpCrunch KI | eesel KI |
|---|---|---|
| Primäre Funktion | Bearbeitet und verbessert von Menschen verfassten Text. | Beantwortet und schließt Tickets eigenständig, entwirft Antworten und sortiert Warteschlangen. |
| Wissensquelle | N/A (Verarbeitet nur den Text, den Sie ihm geben) | Lernt aus Ihrer |
| gesamten Wissensdatenbank: vergangene Tickets, Hilfeartikel, | ||
| Google Docs, | ||
| Confluence, usw. | ||
| Hauptprodukte | KI-Editor | KI-Agent, |
| KI-Copilot, | ||
| KI-Triage, | ||
| KI-Chatbot | ||
| Auswirkung | Hilft Agenten, besser zu schreiben. | Reduziert das Ticketvolumen und hilft dem Team, mehr zu erledigen. |
Trainieren Sie die KI auf Ihrem wertvollsten Gut: Vergangene Gespräche
Was die eesel KI wirklich auszeichnet, ist ihre Fähigkeit, aus den vergangenen Gesprächen Ihres Teams zu lernen (verfügbar im Business-Plan). Sie erkennt Ihre spezifischen Kundenprobleme, den Tonfall Ihrer Marke und welche Lösungen zuvor funktioniert haben. Dies hilft ihr, super präzise, markenkonforme Antworten zu geben, die ein einfacher Texteditor einfach nicht liefern kann. Die KI von HelpCrunch hat einfach nicht diese tiefgreifende Lernfähigkeit.

Ist HelpCrunch das richtige Tool für Sie im Jahr 2025?
Also, nachdem wir alle HelpCrunch-Bewertungen und die Plattform selbst betrachtet haben, was ist das endgültige Fazit?
HelpCrunch ist gut geeignet für: Startups und kleine Unternehmen mit einem sehr knappen Budget, die ein All-in-One-Kommunikationstool benötigen und etwas grundlegende Schreibhilfe gebrauchen können. Wenn Sie gerade erst anfangen und Tools kombinieren müssen, um Geld zu sparen, ist es eine solide Wahl.
HelpCrunch ist NICHT gut geeignet für: Wachstumsorientierte Support-Teams, die Zuverlässigkeit, solide Integrationen benötigen und KI nutzen möchten, um Aufgaben zu automatisieren, die Ticketanzahl zu senken und effizienter zu arbeiten. Diese Teams werden wahrscheinlich sehr schnell auf die Grenzen der KI, Nutzungskappen und potenzielle Ausfallzeiten stoßen.
Anstatt nur Antworten zu bearbeiten, was wäre, wenn Ihre KI diese automatisieren könnte? Sehen Sie, wie esel AI Ihren Kundensupport transformieren kann, indem eine leistungsstarke, zuverlässige KI-Schicht über das Helpdesk gelegt wird, das Sie bereits kennen und vertrauen.
Probieren Sie eesel AI aus, buchen Sie eine Demo oder** starten Sie eine kostenlose Testversion** heute!
Häufig gestellte Fragen
Die meisten HelpCrunch-Bewertungen zeigen, dass die KI-Funktionen sehr grundlegend sind und hauptsächlich als Texteditor fungieren, um Grammatik zu korrigieren, den Ton zu ändern oder Sätze umzuformulieren. Die geringen Nutzungslimits in den Basic- und Pro-Plänen sind eine häufige Beschwerde, die die KI für mehr als gelegentliche Schreibunterstützung unpraktisch macht.
Ja, häufige Beschwerden in den aktuellen HelpCrunch-Bewertungen umfassen häufige Fehler, Probleme mit der Systemzuverlässigkeit und Ausfallzeiten des Chat-Widgets. Nutzer erwähnen auch, dass Integrationen mit anderer Software begrenzt oder fehlerhaft sein können, was ein erhebliches Manko für Teams darstellt, die auf einen vernetzten Technologiestack angewiesen sind.
Der größte Vorteil für kleine Unternehmen, der in den HelpCrunch-Bewertungen hervorgehoben wird, ist der All-in-One-Wert. Nutzer schätzen es, einen Live-Chat, ein gemeinsames Postfach und eine Wissensdatenbank in einer erschwinglichen Plattform zu erhalten, was ihnen hilft, Geld im Vergleich zur Bezahlung mehrerer separater Tools zu sparen.
Nein, der Konsens aus den HelpCrunch-Bewertungen ist, dass es möglicherweise nicht ideal für wachsende Teams ist. Das Potenzial der Plattform für Zuverlässigkeitsprobleme, begrenzte KI-Fähigkeiten und der steile Preisanstieg zum Unlimited-Plan können große Herausforderungen darstellen, wenn ein Unternehmen und seine Supportbedürfnisse wachsen.
Diesen Beitrag teilen

Article by
Stevia Putri
Stevia Putri is a marketing generalist at eesel AI, where she helps turn powerful AI tools into stories that resonate. She’s driven by curiosity, clarity, and the human side of technology.






