
If you’re in the world of enterprise software, you’ve likely come across Sprinklr. It’s a massive platform for what they call "Unified Customer Experience Management" (Unified-CXM). At the center of it all is Sprinklr AI, the engine that’s supposed to run its huge collection of marketing, social, and customer service tools. But what does Sprinklr's AI really do? And is it the right fit for your team, or just another layer of complexity on an already giant platform?
This guide will get straight to the point about Sprinklr AI. We'll look at its features, break down the confusing and hard-to-find costs, and talk about the real-world limitations of its "all-or-nothing" model. We'll also compare its rigid, "unified" system with more flexible AI solutions that work with the tools you already use, not against them.
What is Sprinklr AI?
Put simply, Sprinklr AI (and its generative AI version, Sprinklr AI+) is a set of AI features built into Sprinklr's main products. It’s not something you can buy on its own; it's the intelligence layer inside Sprinklr Service, Sprinklr Social, Sprinklr Insights, and Sprinklr Marketing. It uses a mix of Sprinklr’s own AI models and generative AI from partners like OpenAI and Google.
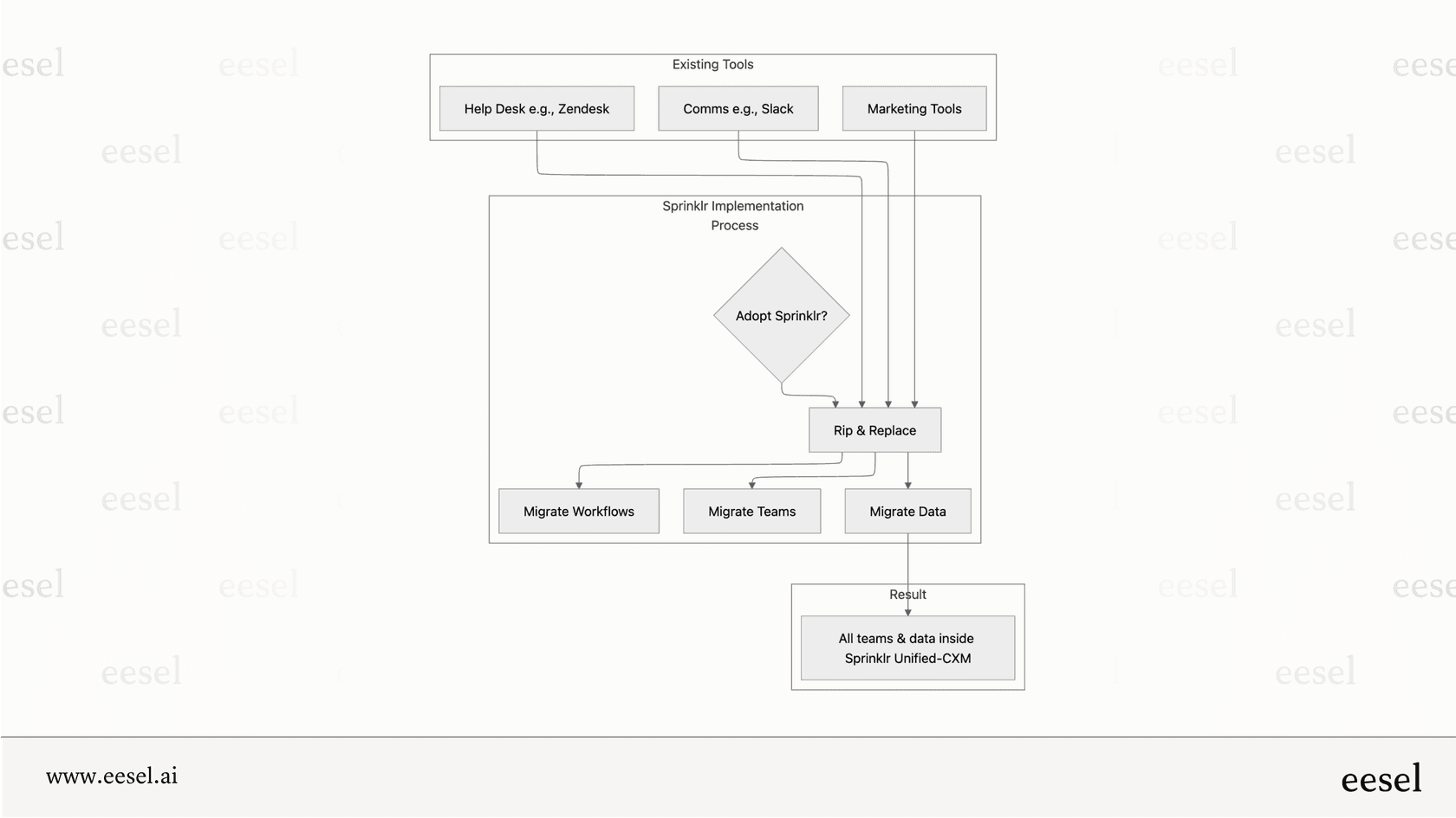
Sprinklr’s whole approach is built on its Unified-CXM platform, which is designed to be the one and only place for all your customer-facing teams. This sounds great in theory, but in practice, it means you have to commit to the entire Sprinklr ecosystem. You can't just add a little of their AI to your current help desk. To use Sprinklr AI, you have to be prepared to move your teams, workflows, and data over to their platform. It’s a "rip-and-replace" approach that forces you out of the tools your team is already comfortable with.

A breakdown of Sprinklr AI's core capabilities
Sprinklr's AI features are spread across its different product suites, mostly aimed at customer service and marketing teams. Here’s a look at what it can do in each area.
Sprinklr AI for customer service teams
For support teams using the Sprinklr Service platform, the AI is focused on automation and helping agents work more efficiently.
-
Agent assistance: The AI can automatically create case summaries and call notes, which saves agents from having to do it manually. It also provides "reply assistance," drafting or rephrasing responses to customers. While this is useful for keeping responses consistent, the suggestions are typically pulled from a static knowledge base. A more dynamic approach, like the one used by eesel AI's Copilot, learns directly from your team's best past ticket replies, so the advice is based on what has actually worked before.
-
Conversational bots: Sprinklr offers AI-powered chatbots and voicebots to handle common customer questions. These bots can be used on your website chat, social media, and other messaging apps to give customers 24/7 self-service options.
-
Quality management & insights: The platform uses AI to automatically check the quality of agent conversations and analyze customer sentiment. This helps managers find areas where agents might need more training and get a better handle on overall customer satisfaction.

Sprinklr AI for marketing and social media teams
On the marketing front, Sprinklr AI taps into its social media background to help teams create and analyze content.
-
Content & campaign ideation: The AI can help marketing teams come up with ideas for campaign briefs, product descriptions, and social media posts that are suited for different channels.
-
Social listening & insights: One of Sprinklr's original claims to fame was social listening. Its AI sifts through millions of online conversations to spot trends, monitor how people feel about your brand, and see what your competitors are up to.

Understanding the costs and setup of Sprinklr AI
This is where the idea of a single, unified platform often runs into trouble. Getting started with Sprinklr isn't as easy as signing up for a trial, and figuring out the real cost takes some digging.
How much does Sprinklr AI cost?
Like a lot of enterprise software, Sprinklr keeps its pricing under wraps. To get a price for its Service, Marketing, or Insights suites, you have to talk to their sales team. This makes it tough for businesses to know what they're getting into financially.
One competitor, however, managed to find a public price point: the "Advanced" plan for Sprinklr Social is $299 per user, per month, and you have to pay for the whole year upfront. This per-seat pricing is a major problem for companies that are growing. Every time you hire a new agent, your software bill gets a lot bigger.
Let's compare this to eesel AI's pricing model, which is based on how much you use the AI, not how many agents you have. With eesel AI, you pay for the value you get, not the number of people on your team. This makes your costs much more predictable and easier to scale.
Here’s a quick comparison of the annual cost for a team of five agents:
| Feature | Sprinklr (Advanced Plan) | eesel AI (Business Plan) |
|---|---|---|
| Pricing Model | Per-seat | Interaction-based |
| Cost per Agent | $299 / month (billed annually) | $0 (unlimited agents) |
| Base Plan Cost | $1,495 / month ($299 x 5) | $639 / month (billed annually) |
| Annual Total | $17,940 | $7,668 |
| Key Takeaway | Cost grows with your team size | Cost grows with usage |
The Sprinklr setup process and what's not included
Switching to Sprinklr is a huge project. Because it’s a "rip-and-replace" platform, you aren’t just adding a new app; you're moving your entire customer service or marketing department over. This can be an expensive and messy process that takes months to complete.
Even more concerning is what you don't get for your money. According to Sprinklr's own legal terms, the self-service "Advanced" plan comes with zero technical support.
"As a User, you agree not to open support requests, use Sprinklr support channels... or otherwise contact Sprinklr to request assistance with questions or problems experienced during the use of the Sprinklr Lite Services." - Sprinklr Self-Service Terms
You’re paying thousands of dollars a year for a complex piece of software and are told right in the terms that you can't ask for help. On top of that, getting access to the more advanced generative AI features (powered by OpenAI) isn't automatic. You have to apply to a separate "Limited Availability" program, which likely means more hoops to jump through and more hidden costs.
This is completely different from the approach of a tool like eesel AI, which offers a simple integration that connects to your current help desk, provides guided onboarding, and has support ready to help you get the most out of it.
The key limitations of the Sprinklr AI platform
While Sprinklr's AI is capable inside its own ecosystem, its all-in-one design creates some serious drawbacks for teams that need flexibility, control, and efficiency.
The Sprinklr "rip-and-replace" dilemma
The biggest issue with Sprinklr is its fundamental approach. The "Unified-CXM" model forces companies into its system, requiring a long and expensive migration away from tools teams are already using, like Zendesk, Freshdesk, or Slack. Your team loses the workflows they're used to, and your business becomes locked into one vendor for some of its most important functions.

eesel AI is built on the opposite idea. It’s a flexible AI layer that improves your current tools. It works with them to make them better without forcing you to get rid of them.
Limited Sprinklr training sources and testing
An AI is only as smart as the data it learns from. Sprinklr's AI mostly learns from its own knowledge base and public information. This is a big disadvantage compared to eesel AI, which can securely learn from the wide range of private data sources your team actually uses every day, including past tickets, internal wikis on Confluence or Notion, and documents in Google Docs. This deep, contextual knowledge allows eesel AI to give much more accurate and genuinely helpful answers.

On top of that, eesel AI has a "simulation" feature that lets you test the AI on your past tickets in a safe environment. This allows you to see its potential deflection rate, find gaps in your knowledge base, and figure out the return on investment before you go live. This kind of crucial testing and validation just isn't part of Sprinklr's standard package.
Sprinklr per-seat pricing punishes growth
It’s worth saying again: a per-agent pricing model is bad for growing businesses. Every time you need to hire more support agents to keep up with customer demand, your Sprinklr bill goes up significantly. This model makes you choose between offering better support and keeping your costs under control.
eesel AI's interaction-based model is the modern, fair way to do it. It connects your costs directly to the value the AI is delivering, so you can grow your team without worrying about your software budget getting out of hand.
Is Sprinklr AI the right choice for you?
Sprinklr AI is a powerful, enterprise-level tool. For huge corporations that are already using the full Sprinklr platform and have the budget to handle its high per-seat costs and long setup process, it can make sense.
For almost everyone else, though, its rigidity, steep price, and rip-and-replace model are major downsides. If your business wants to improve its existing help desk and team tools without going through a painful migration, a massive platform like Sprinklr is probably not the right choice. For teams that want flexibility, better training data, and a predictable cost model that supports growth, a layered AI solution is a much better fit.
Beyond Sprinklr: Get AI that works with your tools, not against them
Instead of forcing you into a brand new ecosystem, eesel AI is the smart alternative that plugs directly into the tools you already know and love, like Zendesk, Freshdesk, Intercom, and Slack. It learns from all your company knowledge from past support tickets to internal wikis to provide accurate, context-aware support that keeps customers happy and makes your agents' jobs easier.

With predictable, interaction-based pricing and a solid free trial, you can see its value without any risk.
Ready to see how a flexible AI layer can improve your support? Book a demo or start your free trial of eesel AI today.
Frequently asked questions
Sprinklr does not publish its pricing, so you must contact its sales team for a custom quote. However, its pricing is known to be per-user, with plans like its Social Advanced tier costing around $299 per user each month, which can become expensive quickly as your team grows.
Yes, you do. The platform is built on a "rip-and-replace" model, meaning you must migrate your entire team and workflows onto its Unified-CXM platform rather than integrating it with your existing tools like Zendesk or Freshdesk.
No, you cannot. Sprinklr AI is not a standalone product; it's the intelligence layer built directly into the main product suites like Sprinklr Service and Sprinklr Marketing. To access the AI, you must purchase a license for one of these larger platforms.
Because Sprinklr uses a per-seat pricing model, your total software cost increases with every new agent you hire. This model can make scaling your support operations expensive, as your costs are tied to headcount rather than actual usage of the AI.
Share this article

Article by
Kenneth Pangan
Writer and marketer for over ten years, Kenneth Pangan splits his time between history, politics, and art with plenty of interruptions from his dogs demanding attention.