10 best WordPress AI plugins for writers and SEO (2026)
Kenneth Pangan
Last edited August 8, 2025

Artificial intelligence isn't just for sci-fi movies anymore. It's a real tool that’s changing how we build and manage websites. For the millions of sites running on WordPress, AI plugins are a huge part of this shift, offering smart ways to automate tedious tasks, write better content, and connect with visitors.
If you're curious about how to use this tech on your own site, you're in the right place. This guide breaks down the best WordPress AI plugins for 2025, plain and simple. We've put together a list that covers everything from content creation and SEO to customer support, so you can find the right tool for the job.
What are plugins for WordPress AI?
Simply put, WordPress AI plugins are tools that plug artificial intelligence right into your website. Think of them as smart assistants that can handle or help with jobs that usually take up a lot of your time.
They come in all shapes and sizes, helping with different tasks:
- Writing content: They can help you brainstorm ideas, draft entire blog posts, come up with catchy headlines, or write product descriptions from a simple prompt.
- Boosting SEO: Some plugins analyze your content and give you pointers on keywords, readability, and meta descriptions to help you rank better in search results.
- Handling customer support: AI-powered chatbots can answer visitor questions 24/7 by pulling information from your help docs or knowledge base.
- Designing and creating media: You can even find AI tools that create unique images, logos, or page layouts based on a text description.
- Managing your site: Some plugins automatically block spam comments, help you troubleshoot errors, or translate your content for a worldwide audience.

This mix includes the kind of plugins you'd find in the WordPress directory, along with more powerful, embeddable AI platforms that connect your website to your other business tools.
How we chose the best plugins for WordPress AI
So, how did we pick the tools for this list? We sorted through dozens of options to find the ones that actually make a difference, not just the ones with "AI" in the name.
Here’s what we looked for:
- Does it do its job well? We focused on how effective the core AI feature is. No fluff, just results.
- Does it play nicely with others? We checked if it works smoothly inside WordPress and, more importantly, if it can connect to other tools you use, like your help desk or internal documents.
- Is it easy to use? You shouldn't need to be a developer to get it up and running. We looked for tools with a simple setup.
- Is it worth the money? We considered whether the price tag makes sense for the features you get.
- Does it solve a real problem? We picked tools that tackle common headaches for website owners, marketers, and support teams.
WordPress AI: A comparison table
Here’s a quick look at our top picks to help you see how they stack up.
| Plugin / Tool | Best For | Key AI Feature | Starting Price |
|---|---|---|---|
| eesel AI | Customer support automation | AI Chatbot trained on all business data | $239/mo (annual) |
| Jetpack AI Assistant | All-in-one content creation | Integrated content & title generation | Free (20 requests), Paid plans |
| Rank Math SEO | Advanced SEO optimization | Content AI for on-page SEO analysis | Freemium |
| Divi AI | AI-powered web design | AI text and image generation inside the builder | $18/mo (add-on) |
| Tidio | Live chat & simple bots | AI chatbots and automated responses | Freemium |
| AI Engine | Custom AI implementation | Connecting to OpenAI/Azure APIs | Freemium |
| Hostinger AI Assistant | Simple blog post creation | One-click article generation | Free (with Hostinger plans) |
| Yoast SEO | SEO content improvement | AI-generated titles and meta descriptions | Freemium |
| AIOSEO | SEO title & meta generation | ChatGPT integration for SEO metadata | Freemium |
| Formidable Forms | Intelligent data collection | AI-assisted form responses & support | $199.50/yr (Business plan) |
The top 10 plugins and tools for WordPress AI in 2025
Let's get into the details. Each of these tools brings something different to the table, whether you want to write faster, rank higher, or give your support team a break.
1. eesel AI
While it isn't a typical plugin from the WordPress directory, eesel AI is a full-blown AI platform that works great with any WordPress site. It’s designed for businesses that want to put their customer support and internal Q&A on autopilot.
You can embed its AI Chatbot on your site to answer visitor questions, but the real magic is that it learns from all your company's knowledge, not just your public website. It connects to your help desk (like Zendesk or Freshdesk), internal wikis (like Confluence), and even past support tickets. This gives it the context to provide accurate answers that other plugins can't.

- Pros: Learns from all your company data for super-accurate answers, cuts down on support tickets, works with your existing help desk and chat tools, and can even do things like sort new tickets automatically.
- Cons: It's a complete business tool, so it's more than just a simple content writer. The price is based on usage, which makes sense given its focus on saving your team time and money.
- Pricing: The Team plan starts at $239/month (billed annually).
2. Jetpack AI assistant
Made by Automattic (the folks behind WordPress.com), the Jetpack AI Assistant is built right into the WordPress editor. It feels like a natural part of the writing process, letting you generate posts, create summaries, tweak the tone of your writing, and even translate content with a few clicks.

- Pros: Fits perfectly into the WordPress editor, offers a bunch of useful content tools, and is made by the same people who built WordPress.
- Cons: You only get a handful of free requests, and it’s mostly for content creation, not bigger automation jobs.
- Pricing: Free for 20 requests. It's included in all paid WordPress.com plans.
3. Rank Math SEO
Rank Math is an extremely popular SEO plugin that has smartly added AI to its optimization features. Its "Content AI" tool is a highlight. It looks at your content and compares it to the top-ranking pages for your target keyword, then gives you real-time tips on word count, headings, and keywords to include. It helps you write content that's designed to perform well in search.

- Pros: Gives you data-backed SEO advice, has built-in keyword research, and helps you track your performance.
- Cons: The AI credit system can be a little confusing when you first start, and all the options might feel like a lot for total beginners.
- Pricing: The free plan gives you 5 Content AI credits. Pro plans with more credits start from $59/year.
4. Divi AI
For anyone using the popular Divi theme and page builder, Divi AI is a huge help for design. It lets you generate text, write articles, and create beautiful images right inside the Divi Visual Builder. It’s also smart enough to understand the context of what you're working on, so its suggestions are surprisingly relevant. You can ask it to write a headline for a banner or create an image that fits your brand’s style.

- Pros: Works seamlessly within the Divi builder, generates both text and images, and understands the context of your design.
- Cons: It’s only useful if you're using the Divi theme or plugin, and it's a paid add-on to your Divi subscription.
- Pricing: Starts at $18/month.
5. Tidio
Tidio provides a set of tools for customer communication, and its AI-powered chatbot, Lyro, is a central part of it. You can add the Tidio live chat widget to your WordPress site to chat with visitors, answer questions, and generate leads 24/7. Lyro learns from your FAQ pages to handle common questions, which can really lighten the load for your support team.

- Pros: Easy to set up, bundles live chat and chatbots together, and has a free plan so you can try it out.
- Cons: The AI learns from a limited source (mostly just your FAQs). For full automation that pulls from all company knowledge, a platform like eesel AI is much more powerful.
- Pricing: A free plan with a limited number of conversations is available. Paid plans start at $24.17/month.
6. AI engine
If you like to tinker and want more control, AI Engine is the plugin for you. Instead of doing one specific thing, it connects your WordPress site to powerful AI models like OpenAI's GPT. This lets you build your own custom AI tools, like content generators, chatbots, or image creators, and manage them from your WordPress dashboard.

- Pros: Very flexible, connects to major external AI models, and tracks your usage so you can keep an eye on costs.
- Cons: It's not a plug-and-play solution. You'll need to be comfortable handling API keys and tweaking settings to get it to work just right.
- Pricing: Freemium. A pro version with more features is available.
7. Hostinger AI assistant
If you use Hostinger for your WordPress hosting, their AI Assistant is a free and handy tool for creating content. It's built into their control panel and can write a full blog post from a simple prompt, complete with a title and meta description. It's a great starting point for anyone who needs to publish content fast.

- Pros: Free with Hostinger plans, super simple to use, and creates well-structured posts.
- Cons: It’s only available if you're a Hostinger customer and isn't as advanced as some of the dedicated AI writing tools.
- Pricing: Free with Hostinger Business and Cloud hosting plans.
8. Yoast SEO
As one of the biggest names in WordPress SEO, Yoast has started adding AI to help with a few key tasks. In its premium version, Yoast uses AI to help you write better, more clickable titles and meta descriptions. It looks at your content and suggests metadata that is more likely to grab someone's attention on a search results page.

- Pros: It comes from a trusted and well-known SEO plugin and is great for improving your click-through rates from search engines.
- Cons: The AI features are currently just for titles and descriptions and are only in the premium version.
- Pricing: Yoast SEO Premium costs $99/year.
9. AIOSEO
All in One SEO (AIOSEO) is another top-notch SEO plugin that also uses AI to speed up your workflow. It connects with ChatGPT to generate SEO titles and meta descriptions while you're in the post editor. This saves a lot of time and helps you write compelling little snippets for search results without having to switch tabs.

- Pros: The ChatGPT feature is easy to use, it's available in the free version, and it's part of a complete SEO toolkit.
- Cons: Like Yoast, the AI is mainly for titles and descriptions right now, not for editing the main body of your content.
- Pricing: The AI feature is in the free version. Premium plans offer more advanced SEO tools.
10. Formidable forms
Formidable Forms does something really clever with AI: it puts it right inside your website's forms. You can create forms that use AI to help users before they even hit submit. For instance, a support form could search your knowledge base and suggest articles as the person types, possibly answering their question without them needing to create a ticket. It can also be used to generate content or summarize what people submit.

- Pros: Cuts down on manual work by helping users upfront and makes both data collection and support more efficient.
- Cons: These powerful AI features are only available in the more expensive plans.
- Pricing: AI features are in the Business plan, which starts at $199.50/year.
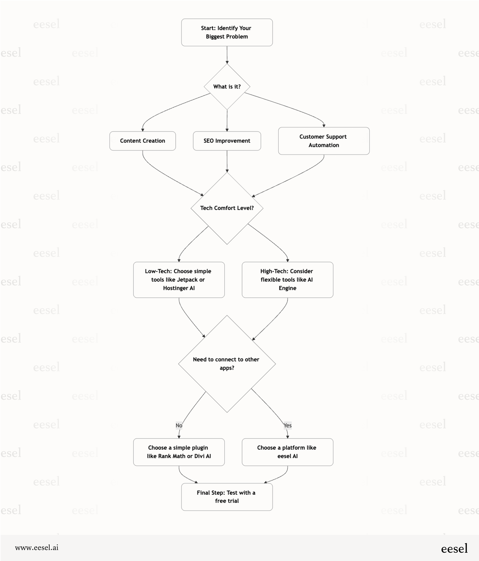
How to choose the right WordPress AI tool for your business
With all these options, how do you pick the right one? Here’s a simple way to think it through.
- First, what's your biggest problem? Are you struggling to write content? Trying to improve your SEO? Or is your support team swamped with emails? Be honest. Don't get a fancy AI writer if what you really need is help with customer support.
- How tech-savvy are you? Tools like AI Engine give you a lot of power, but you'll need to mess with API keys. Others, like the Hostinger AI Assistant, are basically one-click tools. Pick one that matches your comfort level.
- Think about your whole workflow. A simple plugin is fine for a single task, but if you need AI to connect with other apps your team uses, a platform might be better. For example, if your support team works in Zendesk and Slack, a tool like eesel AI that connects to those platforms and your WordPress site is way more valuable than a chatbot that only knows what's on your website.
- Give it a test run. Almost every tool on this list has a free version or a trial. Use it. See if it fits your workflow and actually helps before you pull out your credit card.
- Think beyond just your website. The smartest AI solutions don't just live in WordPress; they connect it to the rest of your business. This is where platforms that can learn from multiple places have a huge edge, leading to smarter and more accurate automation.

Supercharge your WordPress site with WordPress AI
The bottom line is that AI is here to stay in the WordPress world. It's a powerful and easy-to-use set of tools that can save you time, improve your content, and give your visitors a better experience. Whether you're a blogger trying to write faster, a marketer trying to hit the first page of Google, or a business owner who wants to automate support, there's an AI tool out there for you.
The key is to pick the tool that solves your biggest problem. While content and SEO tools are great, think about the bigger picture. Automating how you interact with customers can have the most direct and obvious impact on your team's workload and your company's success.
If you’re ready to go beyond just generating content and want to automate your customer support with an AI that learns from all your business data, check out eesel's AI Chatbot for WordPress and start a free trial or book a demo today.
Frequently asked questions
Focus on plugins that offer powerful "freemium" versions. You can use the free AI features in tools like Rank Math or Jetpack AI for essential tasks like generating SEO-friendly titles or brainstorming content ideas without any initial investment.
The key is in the prompt. Be highly specific with your descriptions, including details about style, color palettes, composition, and mood to guide the AI toward creating an image that is truly unique to your vision.
Not at all. These tools are best viewed as powerful assistants that handle repetitive tasks and speed up workflows. Human expertise is still essential for strategic direction, creative oversight, fact-checking, and adding genuine brand personality.
Intelligent forms are a game-changer for efficiency. Plugins like Formidable Forms can use AI to understand a user's query as they type in a support form and suggest relevant help articles, potentially solving their issue before a ticket is even created.
Share this article

Article by
Kenneth Pangan
Writer and marketer for over ten years, Kenneth Pangan splits his time between history, politics, and art with plenty of interruptions from his dogs demanding attention.








