
Everyone’s talking about using AI to make work more efficient. The goal is simple: automate workflows, solve problems faster, and give your team a break from repetitive tasks so they can focus on bigger things. In the IT and customer support world, the ServiceNow AI Agent is a big name that promises to do just that for IT, HR, and customer service.
But what does it actually take to get a powerful AI agent like this working for your company? The idea of a "digital workforce" sounds great, but the path there can be filled with hidden costs, vendor lock-in, and an implementation process that drags on for months.
This guide gives you a straight-up look at the ServiceNow AI Agent. We’ll cover what it can do, where it works best, and dig into the real costs and headaches of getting it set up. We'll also show you a more flexible, integration-first way to bring great AI to your team without having to tear down your current setup.
What is a ServiceNow AI agent?
A ServiceNow AI agent is basically a smart program that can handle tasks and make decisions on its own within the ServiceNow platform. It's much more than a simple chatbot; think of it as a digital employee that can take on complex, multi-step jobs that people usually have to do. In short, it’s a digital workforce that’s always on.
ServiceNow builds this on three main components:
- Pre-built AI Agents: These are ready-to-go agents for common IT or HR functions. They’re a quick way to get some basic automation running without much setup.
- AI Agent Studio: This is a no-code tool that lets your team build custom AI agents using plain English. You can tell the agent what its job is, how it should act, and what workflows to follow, all without needing to be a developer.
- AI Agent Orchestrator: This piece is like a traffic controller. It directs how different AI agents, both from ServiceNow and other vendors, work together to complete bigger tasks that cross multiple departments.

This setup is powerful, but it’s designed to operate almost exclusively inside the Now Platform. Its biggest strength is how deeply it's connected to everything else in ServiceNow.
Key features and use cases of ServiceNow AI agent
The real value of the ServiceNow AI Agent is how it can connect different parts of the business and automate entire workflows. It's not just about answering one-off questions; it’s about seeing a process through from beginning to end. Let's look at a few real-world examples.
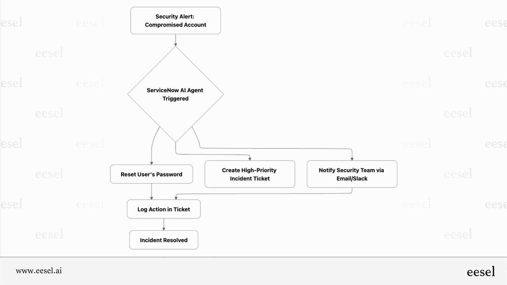
Automating IT operations (ITSM)
For IT teams, this agent can be a huge help. Let's say a security alert flags a user's account as compromised. Instead of someone manually jumping on it, the ServiceNow AI Agent can automatically reset the password, create an incident ticket, and notify the security team. It can also handle outage alerts or manage a response to a phishing attack by finding affected users, isolating the threat, and starting the cleanup process. This is a core part of what modern IT Service Management (ITSM) is all about.

Streamlining human resources (HRSD)
In HR, the agent is great for process-heavy tasks. A perfect example is new employee onboarding. The agent can set up new accounts, order a laptop, enroll the new person in training, and send out welcome materials, all before the HR team has had their morning coffee. It can also field all the common questions about benefits, time off, or paychecks, which lets the HR team focus on people instead of paperwork.
Enhancing customer service (CSM)
For customer service, the agent can manage a customer request from start to finish. For example, if a customer wants to make a return, the agent can check the purchase history, generate a return label, let the warehouse know, and update the customer's account. In more serious situations like a product recall, it can manage the whole thing: telling customers, tracking returned products, and updating inventory. It also offers 24/7 self-service for basic things like checking an order status, a key part of any good AI for Customer Service setup.
Pro Tip: The main advantage of a platform-native AI agent is its deep access to all the platform’s data and workflows. But here’s the catch: that strength is also a weakness. If your company's knowledge is spread out across other tools, like old support tickets in Zendesk, product guides in Confluence, or team chats in Slack, a platform-native agent won't be able to access or learn from any of it.
The real cost: Pricing and complexity
The ServiceNow AI Agent can do some impressive things, but the total cost is much more than what you see on the initial quote. Getting a system like this in place is a major investment of time, money, and people. Let’s look at what it really takes.
Trying to understand the ServiceNow AI agent pricing
One of the toughest parts of dealing with ServiceNow is the pricing. They don’t publish their prices; every company gets a custom quote. This makes it really hard to figure out a budget ahead of time. But based on what customers and industry analysts have shared, we can get a general idea.
According to research from firms like Rezolve.ai and Desk365.io, basic packages can start anywhere from $10,000 to over $100,000 a year. And that’s just the beginning. The advanced AI features, which are the main reason you'd want the AI Agent, usually require premium packages (like ITSM Pro) and are sold as pricey add-ons. These add-ons can reportedly bump up your license fees by another 50-60%.
Here’s a rough breakdown of where the money goes:
| Cost Component | Description | Estimated Impact |
|---|---|---|
| Subscription Fees | Cost per user or module. ITSM Pro can start around $100/user/month. | High and recurring. |
| Implementation Fees | Money for consultants, setup, configuration, and moving data. This can be anywhere from $20,000 to over $100,000. | High, one-time. |
| Add-On Features | Advanced AI, extra modules, and integrations are almost always extra. | Can add 50-60% to your license bill. |
| Maintenance & Support | Yearly fees for support and updates, which grow as your setup gets more complicated. | Moderate, recurring. |
| Internal Team | You'll likely need to hire or train specialized ServiceNow developers and admins, who often have six-figure salaries. | High, ongoing. |
ServiceNow AI agent implementation is a long road
The money is just one part of it. The ServiceNow platform itself is incredibly complex, which creates its own problems. As one Reddit user perfectly explained, "Using ServiceNow for 10 people is like using a surface-to-air missile to kill a squirrel in your backyard." The platform is very powerful, but it's not something you can just pick up and use.
Flipping the switch on a ServiceNow AI Agent isn't a simple task. It's a full-blown IT project that usually means hiring outside consultants, putting together a team of developers, and spending a lot of time training your staff.
This gets to the heart of the problem with the ServiceNow approach: it usually requires you to "rip and replace" what you're already using. To get the most out of the AI Agent, you have to go all-in on the ServiceNow ecosystem. That means moving all your data, rebuilding all your workflows, and retraining your entire team on a new platform. It's a huge project that can easily take months, if not years.
A different approach: Layer AI on top of your existing tools
For a lot of companies, this all-or-nothing model is just too slow, expensive, and disruptive. There’s a better way that's gaining traction: a "layered" AI approach. This just means adding a flexible AI agent on top of the tools your team already knows and uses, whether that's a help desk like Freshdesk, a chat app like Microsoft Teams, or a knowledge base in Google Docs.
This way, you skip the painful and expensive migration process. You can bring smart automation right into your existing workflows, giving your teams the benefits of AI without forcing them to learn a whole new set of tools.
Meet eesel AI: ServiceNow AI agent power without the platform migration
eesel AI is a great example of this layered approach. It's an AI platform made to work with the systems you already have, not make you get rid of them. It connects directly to your help desk, chat tools, and knowledge sources to provide the same kind of smart automation as a ServiceNow AI Agent, but for a fraction of the cost and effort.
Here’s a quick comparison of the two approaches:
- No Rip-and-Replace: With eesel AI, you don't have to move anything. It works right alongside popular help desks like Zendesk, Intercom, Gorgias, and Jira Service Management. It learns from your actual content, no matter where it's stored.
- Clear, Value-Based Pricing: Unlike ServiceNow's confusing pricing, eesel AI offers straightforward, interactions-based pricing. You only pay for what you use, and all the main products, AI Agent, AI Copilot, and AI Triage, are included from day one.
- Quick Setup: You can connect your knowledge sources and have a working AI agent in a few minutes, not a few months. You can even test it on your past tickets to prove it works and get it just right before going live.
- AI for Everyone: eesel AI is designed for support and IT teams to manage on their own. You set up your AI agents with simple, plain-English instructions. No need to hire a team of expensive developers.

| Feature | ServiceNow AI Agent | eesel AI |
|---|---|---|
| Implementation Model | Requires replacing your current tools | Layers on top of your existing tools |
| Setup Time & Cost | Months; high costs for consultants & devs | Minutes; no migration or dev costs |
| Pricing Model | Confusing, custom quotes, complex tiers | Transparent, based on interactions |
| Core Requirement | Full commitment to the ServiceNow platform | Works with your current help desk & tools |
| Management | Needs specialized developers | Managed by your team with plain English |
| Knowledge Sources | Mostly ServiceNow data | Past tickets, help centers, Confluence, Google Docs, Slack, etc. |
Picking the right AI strategy for your company
There's no doubt the ServiceNow AI Agent is a powerful tool for big companies that are already heavily invested in the ServiceNow world and have the budget to back it up. For those organizations, the deep integration can lead to some serious efficiency wins.
But for many others, the high cost, confusing pricing, and massive implementation project make it a difficult and expensive choice. The "rip-and-replace" strategy is a huge undertaking that isn't always practical.
A layered AI strategy offers a more flexible, affordable, and faster way to get the same results. By adding AI to the tools you already use, you can skip the painful migration and give your team powerful tools right where they already work.
Instead of tearing down your whole service management system, what if you could just add a smart AI layer to the tools you already have? eesel AI connects directly to your existing systems to automate support and help your agents from the very first day. Start your free trial or book a demo to see how it works.
Frequently asked questions
The total cost is complex and varies greatly, as ServiceNow uses custom quotes instead of public pricing. Beyond subscription fees, you must budget for significant one-time implementation costs, expensive add-on modules for AI features, and ongoing salaries for specialized ServiceNow developers and admins.
Generally, no. The agent’s main strength is its deep connection to the Now Platform, but it struggles to access data from external sources. If your company’s knowledge is spread across tools like Confluence, Zendesk, or Slack, the agent won't be able to learn from it effectively.
A standard chatbot typically answers simple, one-off questions. In contrast, a ServiceNow AI Agent is designed to execute complex, multi-step workflows, like managing an entire employee onboarding process or resolving a security incident from start to finish.
Implementation is a major project, not a quick setup, often taking several months to complete. It usually requires hiring outside consultants and dedicating internal developers to configure the system, migrate data, and rebuild workflows within the ServiceNow ecosystem.
Share this article

Article by
Stevia Putri
Stevia Putri is a marketing generalist at eesel AI, where she helps turn powerful AI tools into stories that resonate. She’s driven by curiosity, clarity, and the human side of technology.