
Atlassian is officially in the AI game with Rovo, its new set of AI tools that aim to be an "AI teammate" inside products you already use, like Jira and Confluence. The pitch is pretty appealing: handle the repetitive stuff, dig up useful info, and bring all your team’s knowledge into one place. But how well does it actually work?
In this honest Rovo review, we'll get into its features, what it's actually like to use day-to-day, and some big drawbacks, especially its confusing pricing and performance quirks. We’ll give you the full story so you can figure out if Rovo is a good move for your team, or if a more flexible, tool-agnostic solution might be a better fit.
What is Atlassian's Rovo?
First things first, Rovo isn't a separate app you buy. It’s more like a collection of AI features baked into Atlassian's cloud platform. Think of it as the smarts behind a bunch of new tools that are meant to work together. At its heart, Rovo has a few main parts:
-
Rovo Search: This is a search bar that can look through your Atlassian tools and also connect to other apps like Google Drive and SharePoint to find what you need.
-
Rovo Chat: A chatbot you can talk to. You can ask it to summarize documents, answer questions, or help you brainstorm ideas using your company's information.
-
Rovo Agents: These are customizable AI helpers you can set up to manage specific, repeatable tasks, like reviewing code or figuring out why an IT system went down.
-
Rovo Studio: This is a no-code/low-code builder that lets you create your own Rovo Agents without having to be a developer.
The big idea from Atlassian is what they call "agentic AI" basically, AI that acts like a helpful teammate, not just a tool you use. Its main selling point is that it uses your company's own information from Jira tickets, Confluence pages, and other connected apps to give you relevant help.

How Rovo works: Key features and use cases
Rovo’s real value is supposed to be its tight connection with everything else Atlassian. Let’s look at how you might actually use it.
Rovo agents for content creation and review
When you’re writing in a Confluence page or a Jira issue, you can summon a Rovo agent by typing /ai. This opens an editor where the agent can help you write a new draft, reword a tricky paragraph, or just give your writing a once-over.

For instance, Atlassian has a ready-made agent called the "Decision Director." It's built to help you write and review DACI (driver, approvers, contributors, informed) documents to make sure you’ve covered all the important points. It’s a cool idea, but there’s a catch: it only works if your company has the top-tier Atlassian Intelligence feature turned on. If not, you’re left using Rovo Chat and then manually copying and pasting what the agent says into your document.
Specialized Rovo agents for tech and IT teams
Rovo also has pre-built agents for specific team jobs, and this is where you start to see some interesting uses.
-
Code Reviewer Agent: This agent plugs into Bitbucket and does the first pass on pull requests. It checks the code against the requirements in the Jira story and your team's own coding standards. It can spot potential bugs or style issues before a human ever has to look, which could definitely speed things up.
-
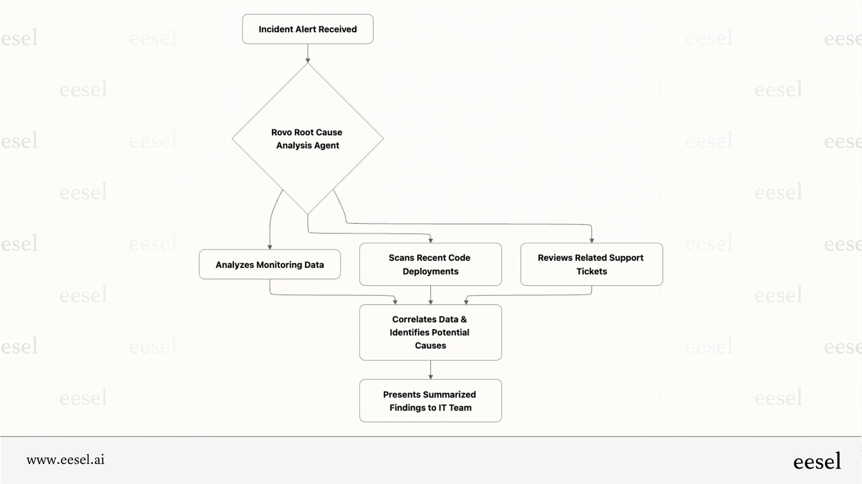
Root Cause Analysis Agent: When an IT problem pops up, this agent can be a lifesaver. It automatically digs through system alerts, recent code changes, and support tickets to find patterns and point to likely causes. Instead of your team spending hours digging through logs, the agent can give you a summary of what might be wrong in just a few minutes.

Building your own custom Rovo agents
If the standard agents don't quite do what you need, you can make your own. Atlassian gives you two paths for this:
-
No-Code (Rovo Studio): This is a simple, visual builder for people who don't code. You can tell it what you want the agent to do, connect it to your data, and set up its tasks using plain English. A team lead, for example, could build an agent to automatically pull together a summary of the team's weekly progress in Jira.
-
Developer-Built (Forge): For more complicated tasks, developers can use Atlassian's Forge platform to code custom agents from the ground up. This gives you total control to build agents that handle complex workflows or connect with other systems through APIs.

The hidden costs and limits of Rovo
While the features sound great, anyone thinking about Rovo should take a hard look at its downsides. The biggest problems are its messy pricing, usage caps, and performance issues.
The complex Rovo pricing model explained
First, you can't just buy Rovo. It's only available as part of Atlassian's Premium and Enterprise cloud plans. If your team is on the Standard plan, you’re looking at a much bigger bill just to get your hands on the AI features.
On top of that, Rovo has its own per-user, per-month fee. It starts at about $16 per user each month, with some discounts if you have a lot of people. Here’s the real kicker: you pay for every single person who has access to Rovo, not just the ones who actually use it. This can get expensive fast for big companies or teams where people come and go.
Pro Tip: This "pay for every seat" model can cause some serious budget headaches. If you add temporary contractors or another department wants to give it a try, your bill goes up right away, even if they only use it once.
Understanding Rovo usage quotas and future fees
The pricing gets even trickier when you add in the usage limits. Rovo has two kinds of caps that are shared across your whole company, based on how many users you're paying for:
-
Objects: These are the individual things Rovo pulls from your knowledge sources, like a single Google Doc, Slack thread, or Confluence page. Your company gets a pool of 1,500 objects for each paid user.
-
Requests: These are the times your team interacts with Rovo Chat or an agent. The limit here is 250 requests per paid user each month.
Atlassian says they aren't charging for going over these limits right now, but their own documentation and recent news confirm that overage fees are planned for the future. This makes it really hard to predict your costs. You could get hit with a surprise bill just because your team had a busy month.
| Feature | Rovo Pricing & Quotas |
|---|---|
| Base Cost | Requires Atlassian Premium/Enterprise Plan. |
| Rovo Cost | ~$16 per user/month (with volume discounts). |
| Billing Model | Billed for every user with access, regardless of usage. |
| Object Quota | Pooled limit of 1,500 indexed items per user. |
| Request Quota | Pooled limit of 250 AI interactions per user/month. |
| Overage Fees | Not currently charged, but planned for the future. |
Rovo performance limits and a steep learning curve
Cost isn't the only issue. Early users have mentioned that it takes a while to get the hang of Rovo and that it can be slow. One analyst pointed out that the "blank canvas" for creating a new agent can be overwhelming. It can take a lot of trial and error with your prompts to get the agent to do what you want.

People have also hit frustrating dead ends. For example, some have discovered that a Rovo Agent can't do a long string of tasks, like updating several fields on a Jira ticket, adding a comment, and pinging a user all in one go. Others have said agents can't look at an entire project backlog at once, which limits how useful they are for big-picture planning.
For teams that need flexible AI without getting nickel-and-dimed or hitting annoying performance walls, tools like eesel AI are a much simpler and more predictable choice.
A more flexible alternative to Rovo: eesel AI
If Rovo's limitations are making you second-guess things, you should check out an alternative like eesel AI. It was designed from the start to be flexible, have predictable costs, and connect with lots of different tools, which solves many of the headaches Rovo creates.
The core idea behind eesel AI is that your AI should be a smart layer that works on top of the tools you already have, not another platform that traps you. It connects smoothly with the apps you already use, whether that's Zendesk, Freshdesk, Slack, Microsoft Teams, or even the Atlassian suite.

Simple, predictable pricing without per-user fees
The biggest difference is the pricing model. eesel AI uses a flat-rate plan based on interactions. You pay one, predictable monthly price for a certain number of AI interactions (like an AI-written reply or an automated task). It doesn't matter if you have 10 users or 100, your bill stays the same.
This gets rid of the budget surprises and the feeling of being punished for growing your team, which is a real risk with Rovo's model. It encourages everyone on your team to use the AI without you having to stress about the cost getting out of hand. Plus, eesel AI throws in unlimited integrations for free.
Broader integrations and a multi-bot setup
While Rovo is all-in on the Atlassian world, eesel AI is built to be the brain for your entire company. With over 100 one-click integrations, it can learn from and do things in pretty much any tool your team touches.
eesel AI also has a neat multi-bot setup. This lets you create different, specialized bots for each department one for customer support, one for IT, and one for HR. You can train each bot on its own specific knowledge, give it different permissions, and customize how it behaves. It’s a much more scalable and fine-tuned way to work compared to Rovo's one-size-fits-all agent model.
| Criteria | Atlassian Rovo | eesel AI |
|---|---|---|
| Pricing Model | Per-user/month + usage quotas | Flat-rate, interactions-based |
| Core Focus | Tightly connected to Atlassian products | A flexible layer across your whole tech stack |
| Integrations | Strong within Atlassian, 50+ third-party | 100+ one-click integrations (help desks, chat, etc.) |
| Scalability | Cost grows with every new user | Cost is predictable and based on usage, not users |
| Customization | Rovo Studio (no-code) & Forge (code) | Multi-bot setup with natural language prompts |
| Best For | Teams already deep in the Atlassian world. | Teams wanting a flexible, cost-friendly AI for all their tools. |
Is Rovo the right AI teammate for you?
So, what’s the final call on Rovo? It’s a pretty powerful tool for companies that are already heavily invested in the Atlassian ecosystem and are paying for the top-tier Premium or Enterprise plans. That tight connection with Jira and Confluence is its greatest strength.
But that strength is also its biggest weakness. Rovo locks you into a rigid and potentially costly per-user price, has usage limits that could lead to future fees, and is so focused on Atlassian that you risk being stuck with one provider. For a lot of teams, those downsides will be dealbreakers.
If you’re looking for an AI solution that’s more affordable, predictable, and works with all the tools you love, eesel AI is the better way to go. It gives you great features like AI Agent, AI Copilot, and AI Internal Chat, all with a price tag that helps you grow instead of holding you back.
Ready for an AI that works for your team, not the other way around? Try eesel AI for free or book a demo today and see just how simple powerful AI can be.
Frequently asked questions
No, you cannot buy Rovo as a standalone product. It is only available as a paid add-on for Atlassian Cloud customers who are on the Premium or Enterprise plans, and it cannot be purchased with the Standard plan.
The cost has two parts: you must first be on a Premium or Enterprise plan, then pay an additional fee of around $16 per user, per month for Rovo itself. Crucially, you are billed for every single user with access, not just those who actively use the AI features.
Rovo is built to work best within the Atlassian ecosystem (Jira, Confluence, Bitbucket). While it offers some integrations with third-party tools like Google Drive and SharePoint, its primary focus and deepest functionality remain inside Atlassian's own product suite.
Share this article

Article by
Katelin Teen
Katelin is an operations specialist at eesel where she uses her psychology training and education experience to optimize B2B SaaS processes. Outside of work, she unwinds with story-driven games, writing, and keeping up with latest tech innovations.