7 best ways to use Google Drive AI for productivity in 2025
Kenneth Pangan
Last edited August 12, 2025

Let's be honest, for most of us, Google Drive is less of an organized digital library and more of a messy digital attic. It's packed with important project plans, old reports, and a handful of documents all named something like "Final_Final_v3". Finding what you need can be a real chore, and putting that information to good use is even harder.
What if you could sort through that mess and turn it into a tool that actually makes you more productive? That's the idea behind Google Drive AI. By adding a layer of artificial intelligence over your documents, you can finally unlock the information trapped inside them. This post will walk you through the seven most useful ways to use AI with your Google Drive files in 2025, from Google's own features to powerful tools that connect your knowledge across all the apps you use.
What is Google Drive AI?
First off, "Google Drive AI" isn’t a single product. It’s more of a catch-all term for technologies that can read, understand, and interact with the content stored in your Drive. Generally, this comes in two forms.
There’s Google’s built-in AI, which is being integrated directly into Workspace apps and powered by its Gemini model. As Google has shared, this AI can help you draft, summarize, and analyze content inside tools like Docs, Sheets, and Slides. It works well for quick, focused tasks, like writing an email or generating a chart, within a single document.
Then there are third-party AI assistants, which go far beyond what Google offers natively. These tools are built to address a common problem: your company’s knowledge doesn’t live in one place. It’s spread across Google Drive, Slack, Confluence, Zendesk, and more. While Google’s AI is useful, it remains confined to the Workspace ecosystem. A tool like eesel AI bridges that gap by pulling together information from all your platforms, turning Google Drive into part of a smarter, fully connected business knowledge hub.

What makes a Google Drive AI tool actually useful?
We didn't just pick these ideas at random. This list is all about real-world uses that give you back your time and energy. We judged each use case on a few simple things:
- Real Productivity Boost: How much time and manual work does it actually save your team? We're looking for tools that make a genuine difference, not just fun novelties.
- Easy to Set Up: How simple is it to get started? The best tools don't need a team of engineers to get them working.
- Plays Well with Others: Does it connect to your other apps? A tool becomes way more valuable when it works with the software you use every day, not just Google Drive.
- Works for Different Teams: Can it be used by more than one department? The best AI tools can help out support, IT, operations, and other teams with their unique problems.
Quick comparison: Core use cases at a glance
For anyone who likes to skip to the end, here's a quick rundown of the use cases we're about to cover.
| Use Case | Best For | Key Tools | Cross-Platform Integration |
|---|---|---|---|
| 1. Centralized AI Knowledge Base | Teams needing one source of truth | eesel AI | Excellent (Slack, Teams, Zendesk, etc.) |
| 2. Instant Document Drafting | Writing content & brainstorming | Google Workspace AI (Gemini) | Limited to Google Workspace |
| 3. Automatic Content Summarization | Quickly understanding long docs | Google Workspace AI (Gemini) | Limited to Google Workspace |
| 4. AI-Powered Data Analysis | Spreadsheet automation & insights | Google Workspace AI (Gemini in Sheets) | Limited to Google Workspace |
| 5. Automated Presentation Creation | Making slide decks from prompts | Google Workspace AI (Gemini in Slides) | Limited to Google Workspace |
| 6. AI Customer Support from Docs | Automating support with help articles | eesel AI | Excellent (Zendesk, etc.) |
| 7. Cross-App Intelligent Search | Finding info across all company apps | eesel AI | Excellent (Confluence, Notion, etc.) |
The 7 best ways to use Google Drive AI
Alright, let's get into the details of how you can put these ideas to work.
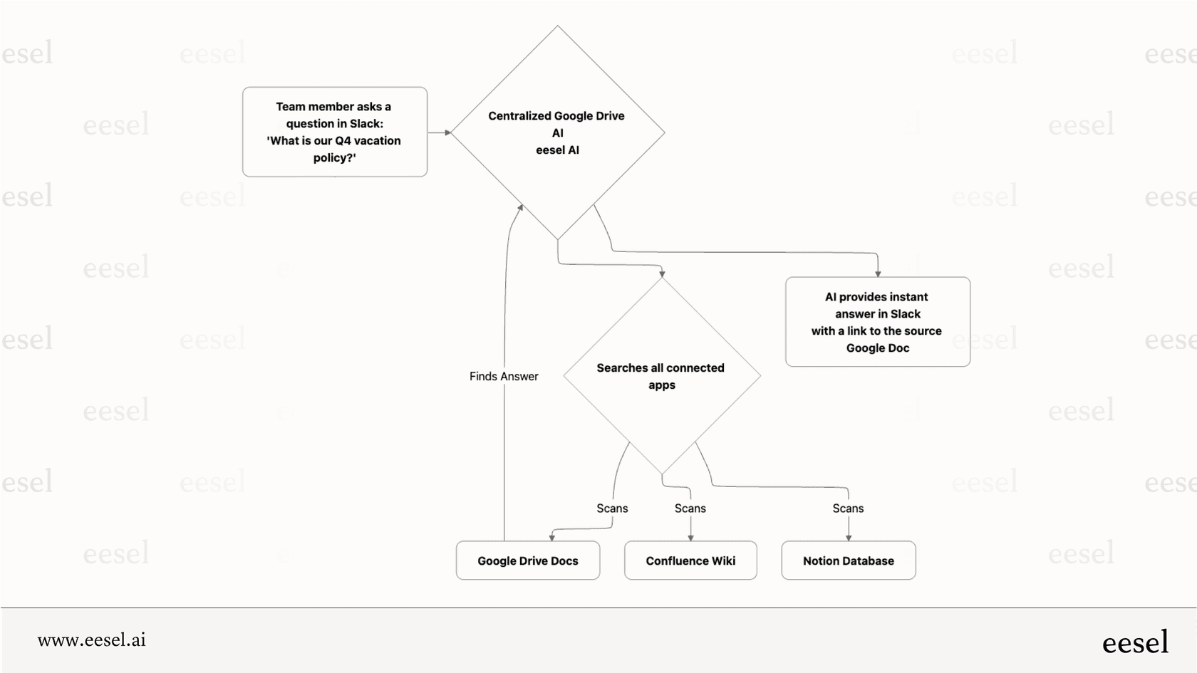
1. Create a centralized assistant for all your company knowledge
Your company's information isn't just sitting in Google Drive. It's scattered across Slack threads, Confluence pages, Notion databases, and your help desk. Google's built-in AI is blind to all of that, so it can't answer questions with the full picture in mind. This is where a specialized AI assistant makes all the difference.
A tool like the internal AI chat from eesel AI plugs into all these sources, including your Google Docs, to create one unified knowledge base. You can build an internal assistant that your team can ask questions to directly in Slack or Microsoft Teams. When someone asks, "What's our Q4 vacation policy?" the AI finds the answer, whether it's in a Google Doc, an HR wiki, or a PDF, and gives it to them right away.

- The good part: It pulls everything into one spot, stops the same questions from being asked over and over, and puts answers right where your team is already working.
- The catch: You do have to set it up once to connect all your apps, but eesel makes this a pretty painless, click-to-connect process.
2. Instantly draft and rewrite documents
We've all stared at a blank page, wondering where to even begin. Google's native "Help me write" feature in Docs and Gmail is made for this exact moment. You can give it a simple prompt like "write a job description for a senior product manager" or "draft a friendly follow-up email," and it will spit out a decent first draft.

It's a great way to get started on anything from blog posts to meeting agendas. The biggest downside, though, is its lack of context. The AI only knows what's in the document you're working on. It has no idea about your company's style guide, product details, or internal policies, so the drafts often come out feeling generic and need a lot of editing.
-
The good part: It's built right into Docs and Gmail, so it's an easy way to get past writer's block.
-
The catch: The content doesn't have deep company context and can't pull info from other places, which can lead to generic-sounding results.
3. Automatically summarize long documents and meeting notes
Let's be real, nobody has time to read a 50-page report or watch the recording of a 90-minute meeting they missed. Google's summarization feature in Docs and Meet is a lifesaver here. With one click, it can create a short summary that gives you the main points in just a few seconds.

This is a huge time-saver for getting caught up on project updates or understanding a long proposal. The limitation is that the summary is only based on that single file. It can't pull together information from three related project docs to give you a complete overview, nor can it bring in context from your other company knowledge to explain why a decision was made.
-
The good part: An amazing time-saver for getting up to speed quickly, and it's built right into the tools you already use.
-
The catch: The summaries are stuck in one file and can't combine information from multiple sources to give you the bigger picture.
4. Get instant data insights in Sheets
For a lot of people, spreadsheets can be pretty intimidating. Gemini in Google Sheets wants to change that by letting you analyze data just by asking questions in plain English. You can ask it to "create a pivot table showing sales by region for Q3" or "find the average order value for customers in Germany," and it will handle the formulas and charts for you.

This opens up data analysis to everyone, not just the spreadsheet pros. The only issue is that its knowledge is stuck within that single spreadsheet. It can't automatically pull in customer data from your CRM, inventory numbers from Shopify, or support ticket trends from Zendesk to give you a full, cross-department view of what's going on.
-
The good part: Makes data analysis less scary and speeds up reporting tasks a ton.
-
The catch: It's limited to the data inside a single spreadsheet and can't reference information from your other business tools.
5. Generate entire presentations from a simple prompt
Need to whip up a slide deck in a hurry? The AI in Google Slides lets you type in a prompt like "create a presentation on our quarterly marketing results," and it will generate a full deck, complete with text, layouts, and even some stock images.

It's handy for getting a first draft done quickly, saving you that initial setup time. But let's be realistic, these AI-generated decks almost always need a lot of manual work. The design is usually bland, and the AI can't pull in your brand assets, approved messaging, or specific performance data from other places. It's a starting point, not a finished product.
-
The good part: Super fast for creating initial drafts and basic presentation outlines.
-
The catch: You'll need to do a lot of manual editing to match your brand and add the specific details the AI can't access.
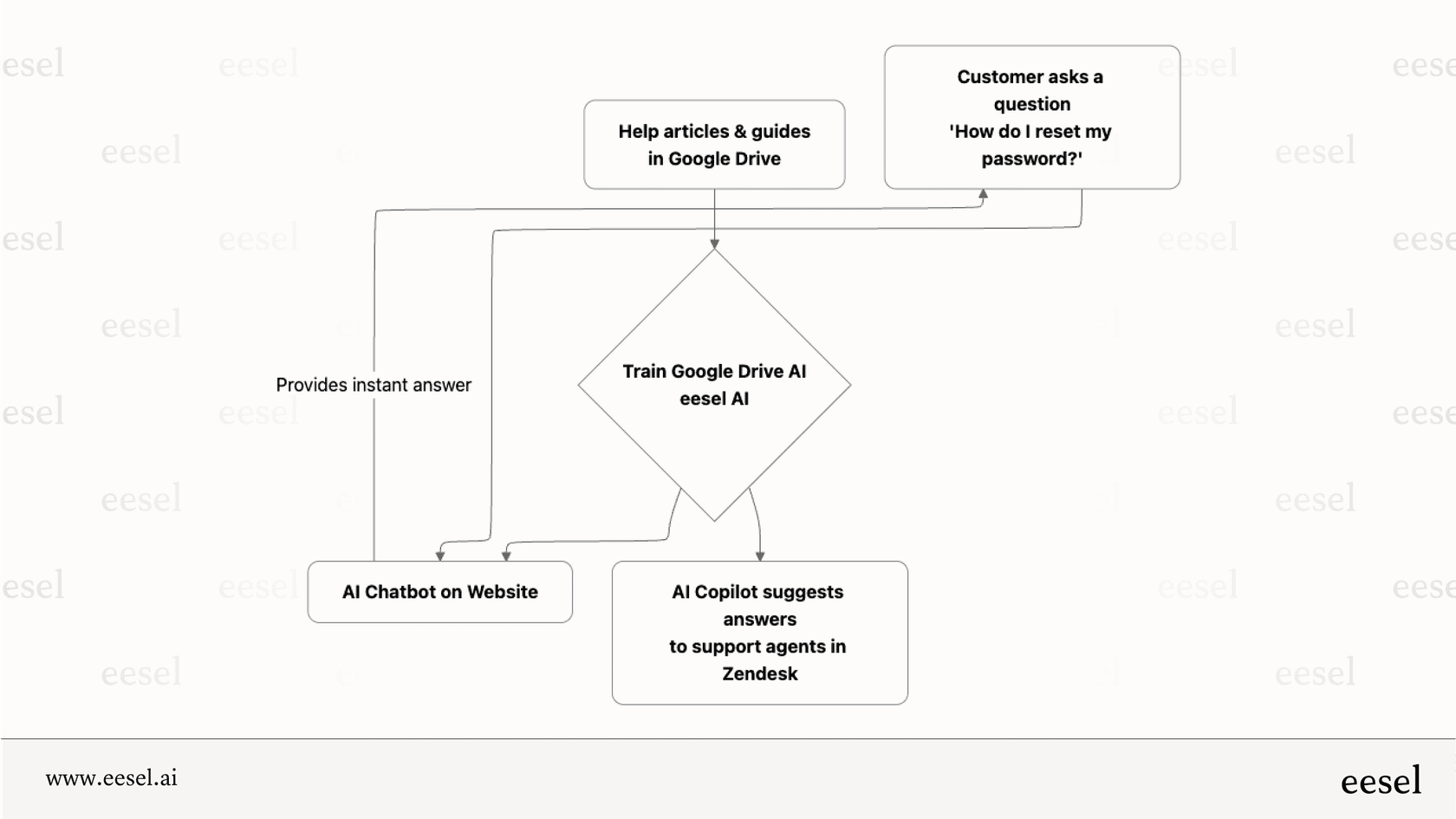
6. Build a customer support chatbot trained on your help articles
Many support teams keep their internal guides and public help articles in Google Drive. These documents are full of valuable information, but they just sit there. You can turn them into an interactive helper by training an AI on them.
A tool like eesel AI can connect directly to your Google Drive folders and use that knowledge to power a 24/7 AI Chatbot for your website or an AI Copilot that suggests answers to your support agents right in their help desk. This turns your static help docs into a dynamic support tool that can handle common questions and help your team answer tricky ones faster.

- The good part: Reduces a high volume of common customer tickets, gives instant and consistent answers, and makes your documentation useful.
- The catch: The AI is only as good as your documents. Its performance depends on how accurate, clear, and organized your Google Drive files are.
7. Intelligent search across all your company apps
One of the biggest time-wasters at work is searching for information. You check Google Drive, then you search Slack, then you peek in Confluence, and suddenly 15 minutes have vanished. An integrated Google Drive AI setup fixes this.
An AI Internal Chat tool like eesel acts as a universal search bar on top of all your company's apps. A team member can ask a question in Slack, like "What's the process for expense reimbursement?", and eesel will find the answer whether it's in a Google Doc, a Confluence page, or a pinned message. It finally breaks down those information barriers.

-
The good part: Slashes the time wasted hunting for information and connects all your scattered knowledge into one searchable place.
-
The catch: It does require an initial setup to connect all of your company's different apps.
How to get started with your Google Drive AI
Ready to give it a try? Here are a few tips to make sure it goes smoothly.
-
Clean up your data first: An AI is only as smart as the information you feed it. Before you connect any tool, take a little time to organize your most important documents. Maybe create a dedicated folder in Google Drive called "AI Knowledge Base" and stick your most accurate, up-to-date files in there.
-
Focus on connections, not just features: A feature that only works inside Google Docs is nice. A tool that brings your Google Drive knowledge into Slack or your help desk like Freshdesk is a real upgrade. Always lean towards tools that connect your apps.
-
Start with one specific problem: Don't try to "implement AI" everywhere at once. Pick one area where you have a lot of pain and could see a big win. Is your support team drowning in repetitive questions? Start there. Are new hires struggling to find onboarding docs? Solve that.
-
Test before you go live: For important stuff like customer support, you can't afford to mess up. Use a platform that lets you test the AI on your past data first. eesel AI's simulation feature runs the AI over old support tickets so you can see its accuracy and how much it can resolve before you turn it on for real customers.

Transform your Google Drive with a true Google Drive AI assistant
While Google's built-in AI features are making it easier to create content, the biggest productivity gains come from breaking down information silos. Your Google Drive is a huge asset, but its value is limited when it's cut off from the rest of your business.
The smartest Google Drive AI strategy uses a tool that connects your Drive knowledge to the places where your team already works every day. eesel AI is the bridge that closes this gap. It turns your scattered documents into a powerful, central source of truth that your entire company can rely on.
Ready to see how it works? Try eesel AI for free to connect your Google Drive and build your first AI assistant in minutes, or book a demo with our team to learn more.
Frequently asked questions
Google's built-in AI is great for tasks within a single document, like summarizing or drafting. A specialized tool, however, connects your Drive knowledge to all your other apps like Slack and Zendesk, answering questions with your company's full context.
Yes, reputable third-party tools use enterprise-grade security and data encryption. They use your data only to provide answers for your team and never for training general models, ensuring your information stays private.
The best AI tools combat hallucinations by citing their sources, linking directly back to the specific Google Doc, PDF, or file where the information was found. This allows your team to easily verify answers and trust the AI's output.
Modern AI platforms are designed to be no-code and user-friendly. Setting one up typically involves a few clicks to securely connect your Google Drive and other apps, letting you deploy a helpful AI assistant in minutes.
Share this article

Article by
Kenneth Pangan
Writer and marketer for over ten years, Kenneth Pangan splits his time between history, politics, and art with plenty of interruptions from his dogs demanding attention.








